我們將使用cookie等資訊來優化您的體驗,繼續瀏覽即表示您同意我們使用。欲瞭解詳細內容,請詳閱
隱私權保護政策
×
會員登入
聯絡我們
網站名稱
社大簡介
社大簡介
聯繫資訊
最新消息
課程介紹
115年春季-新師
115年寒假班
115年春季班
特色免費課程
銀髮族課程
生活美學
食養文化
巧手DIY
生活數位
多國語言(日語)
多國語言(英語)
多國語言(韓語)
多國語言(越南語)
花藝美學
美學美術
音樂文化(樂器)
音樂文化(歌唱)
運動休閒
運動休閒-球類
運動休閒-瑜珈
運動休閒-有氧
運動休閒-舞蹈
人文藝術
健康保健
生活資產整合
會員專區
會員登入
加入會員
忘記密碼
檔案下載
活動錦集
活動分享
影片分享
免責聲明
使用條款
HOME
課程介紹
115年春季班
銀髮族課程
Course Introduction
課程介紹
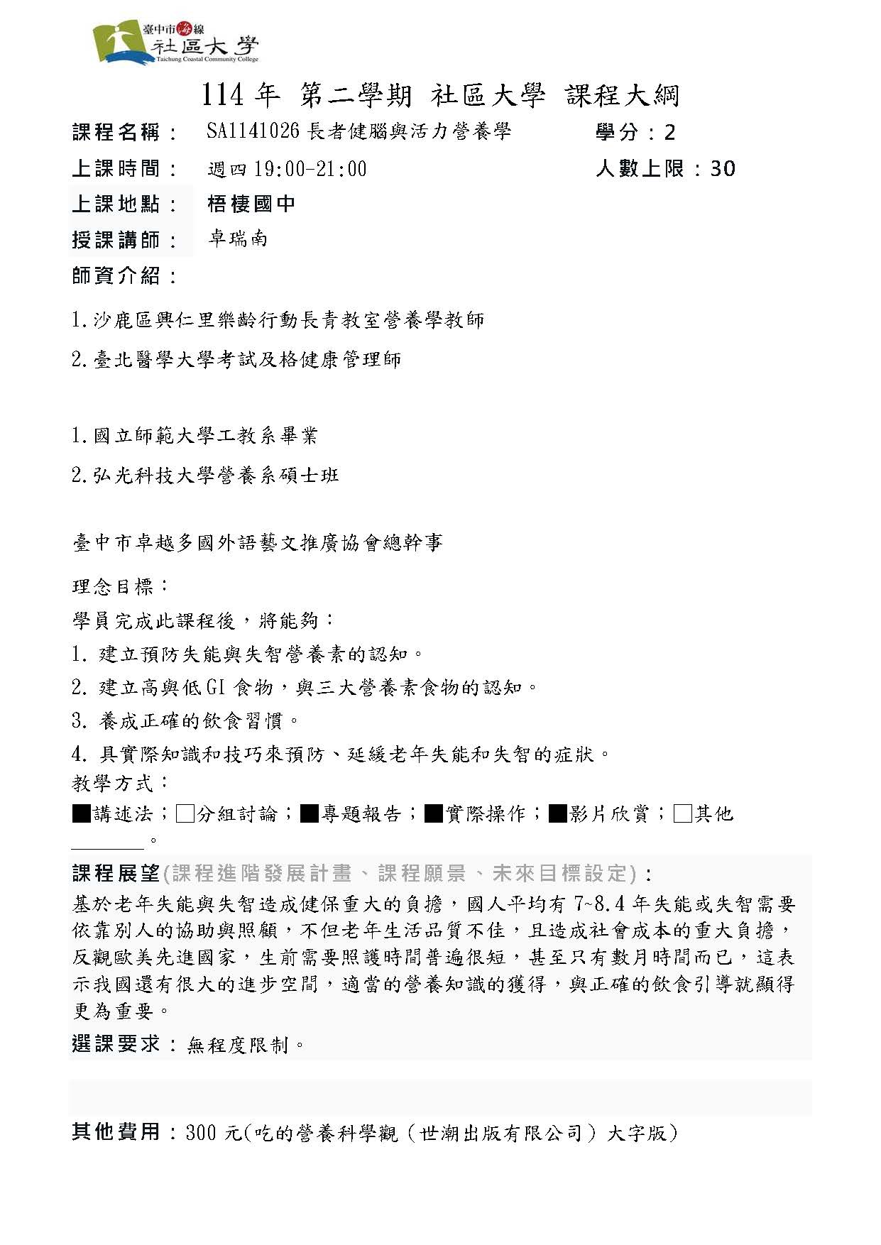
SA1151026長者健腦與活力營養學
上課時間:
週六 09:00~11:00
剩餘人數:
30 人
不開放線上報名
Details
詳細介紹
回上一頁
會員登入
加入會員
忘記密碼
社大簡介
社大簡介
聯繫資訊
最新消息
課程介紹
115年春季-新師
115年寒假班
115年春季班
特色免費課程
銀髮族課程
生活美學
食養文化
巧手DIY
生活數位
多國語言(日語)
多國語言(英語)
多國語言(韓語)
多國語言(越南語)
花藝美學
美學美術
音樂文化(樂器)
音樂文化(歌唱)
運動休閒
運動休閒-球類
運動休閒-瑜珈
運動休閒-有氧
運動休閒-舞蹈
人文藝術
健康保健
生活資產整合
會員專區
會員登入
加入會員
忘記密碼
檔案下載
活動錦集
活動分享
影片分享
免責聲明
使用條款